terça-feira, 16 de julho de 2024

MM e PM

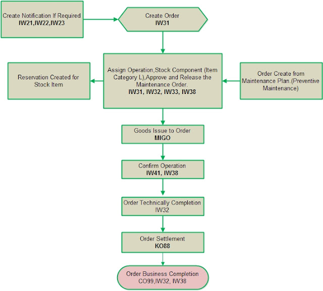
Processamento de pedidos: Material em estoque

 

 



 Processamento de pedidos: Material sem estoque




 
Processamento de pedidos: Manutenção de mau funcionamento .


 

 

 

 Processamento de pedidos: Manutenção de serviços externos 

 

 

 

AVISO LEGAL

"As informações existentes nesta mensagem e nos arquivos anexados têm caráter confidencial e são para uso restrito. A utilização, divulgação, cópia ou distribuição desta mensagem, ou parte dela, por qualquer pessoa diferente do destinatário é proibida, sujeitando o infrator às sanções legais. Se esta mensagem foi recebida por engano, favor excluí-la e informar ao remetente pelo endereço eletrônico acima. Agradecemos sua cooperação."

DISCLAIMER

"This email and its attachments may contain privileged and/or confidential information. Use, disclosure, copying or distribution of this message, or part thereof, by anyone other than the intended recipient is strictly prohibited, and will submit the infractor to the legal sanctions. If you have received this email in error, please notify the sender by reply email and destroy all copies of this message. Thank you for your cooperation."

Nenhum comentário:

Postar um comentário